삼미 ME08B40 풀레인지스피커를 사용해서 음압조정 실험을 해보고 있습니다.
틈틈히 시간내서 진행하다보니 시간이 많이 흘렀네요.
[스피커] 삼미 8 인치 (ME08B40) 음압 조정 실험 (2022년 1월 9일) (tistory.com)
[스피커] 삼미 8 인치 (ME08B40) 음압 조정 실험 (2022년 1월 9일)
스피커 유닛 중 삼미 ME08B40 을 사용하는 경우가 많은 것 같습니다. 저는 ME08B40이 주파수 특성이 평탄하지 않아서 중고음에서 음압이 높아서 귀가 아프게 느껴집니다. 앞서 풀레이지스피커에
question99.tistory.com
[스피커] 풀레인지 스피커 네트워크(필터) ? (2021년 9월 7일) (tistory.com)
[스피커] 풀레인지 스피커 네트워크(필터) ? (2021년 9월 7일)
일반적으로 Fullrange 스피커를 만들면 별도의 네트워크 없이 바로 앰프에 연결합니다. 이것이 장점이기도 하죠. 그런데 스피커유닛이 평탄한 주파수특성을 갇고 있지 않다면 이를 개선할 방법이
question99.tistory.com
앞에서 노치필터를 사용해서 조정했었는데 중고음을 너무 낮춰나서 소리가 좋지 못했습니다.
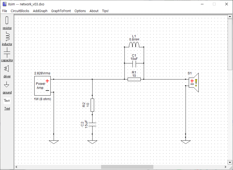
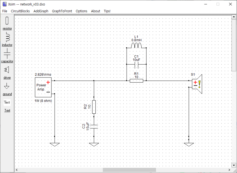
그래서 실제 측정한 주파수 값으로 다음과 같이 회로를 조정 했습니다.
수정 한 회로


회로 수정 전 후 비교(좌:수정전, 우: 수정 후)
L1 : 1 mH -> 0.8mH
C1 : 2.2uF -> 10uF


필터 적용 전, 1차 적용 후, 이번 수정 후 의 그래프를 보입니다.
빨간색 : 필터 적용 없는 경우
녹색 : 앞서 처음 적용해본 경우
파랑 : 이번에 조정한 경우

실제 측정한 주파수곡선 입니다.
검정 : 필터 적용 없는 경우
빨간 : 앞서 처음 적용해본 경우
파랑 : 이번에 조정한 경우

수정 한 부품 전 후 (전:수정전, 우:수정후)
임시로 대충연결 합니다. 마침 용량에 맞는 부품들을 가지고 있어서 다행이네요.



테스트
1) 이번 필터 적용 후 (부활 : 사랑이란건)
2) 이번 필터 적용 후 (이무진 : 비와당신)
3) 이번 필터 적용 후(이무진 : 신호등)
'스피커' 카테고리의 다른 글
| [앰프] 전원 네온램프 장착하기 (1) | 2022.09.11 |
|---|---|
| [앰프] 6P1진공관KIT로 모노모노앰프 만들기 (0) | 2022.09.10 |
| [스피커] 삼미 8 인치 (ME08B40) 음압 조정 실험 (2022년 1월 9일) (0) | 2022.08.07 |
| [앰프] 앰프에 블루투스모듈 추가 하기 (2022년 1월 6일) (0) | 2022.08.05 |
| [앰프] 진공관 프리앰프 2ax7_12au7 조립 (2022년 1월 1일) (0) | 2022.08.05 |
댓글