이전에 트위터(고음)에서 콘덴서를 사용해서 주파수를 콘트롤하는 High-Pass Filter와
우퍼(저음)에 코일을 사용해서 주파수를 콘트롤하는 Low-Pass Filter에 대해 봤습니다.
2way에서는 중저음, 고음만 사용하지만 3way에서는 저음,중음,고음을 사용합니다.
중음 주파수를 처리하는 Band-Pass에 대해 보겠습니다.
일반적으로 주파수가 아래와 같이 분리 되지만 3way 스피커에서 각각의 유닛이 이 주파수를 따르지는 않는 것 같습니다.
가청주파수 : 20 Hz ~ 20000 Hz
저음 : 20 ~ 200 Hz
중음 : 200 ~ 2,000 Hz
고음 : 2,000 Hz ~ 20,000 Hz
3 way에서는 저음이 20 ~ 500 Hz 를 사용한다고 하네요. 스피커 설계도 어떤 유닛이 어떤 주파수대를 사용할 것인지 결정해야 하는 것 같습니다.
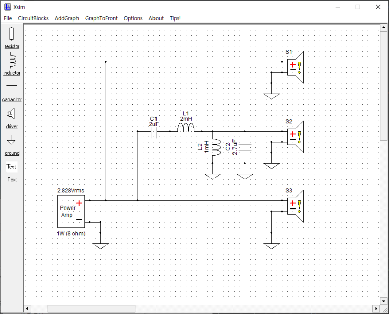
3 way 스피커 입니다. S2가 중음 입니다.


Midrange 스피커유닛 frd 데이터를 하나 지정 합니다.


유닛 자체의 주파수 입니다. 빨간선

먼제 콘덴서를 중음에 반영 합니다.


콘덴서 적용 전후 입니다.
중음 주파수(빨강)의 시작이 250 Hz 쯤으로 높아 졌습니다.


코일을 콘덴서 뒤에 연결 합니다.


코일 적용 전후 입니다.
주파수의 끝이 12KHz쯤으로 낮아졌습니다.
이렇게해서 저음과 고음을 피해서 중음부분의 주파수만 나오도록 되었습니다.


코일을 병렬로 추가 합니다.


중음 주파수의 시작을 600 Hz로 높였고 1.1 KHz 이후는 변화가 없습니다. 주파수의 경사도가 변경 됩니다.


콘덴서를 병렬로 추가 합니다.


중음의 주파수 끝부분이 10KHz로 낮아지고 경사도가 변경 됩니다.


'스피커' 카테고리의 다른 글
| [스피커] 스피커유닛 특성 측정(DaytonAudio DATS V3, 삼미77B10K) (0) | 2022.08.04 |
|---|---|
| [스피커] 풀레인지 스피커 네트워크(필터) ? (2021년 9월 7일) (0) | 2022.08.04 |
| [스피커] 스피커 네트워크(크로스오버) 실험 (2021년 9월 3일) (0) | 2022.08.04 |
| [스피커] 네트웨크(필터) 우퍼(저음) 코일 실험 (2021년 9월 3일) (0) | 2022.08.04 |
| [스피커] 네트웨크 트위터 콘덴서 실험 (2021년 9월 3일) (0) | 2022.08.04 |
댓글