진공관앰프 키트들을 보다가 푸시풀방식을 찾게 됬습니다.
PCB로 조립할 수 있게 되어 있네요. 저는 PCB를 사용하지 않고 하드와이어링으로 작업할 계획 입니다.
나중에 개조를 할 계획이 있어서 입니다.


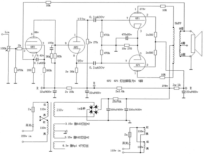
회로도
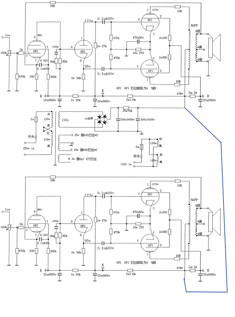
보내온 회로도 입니다.
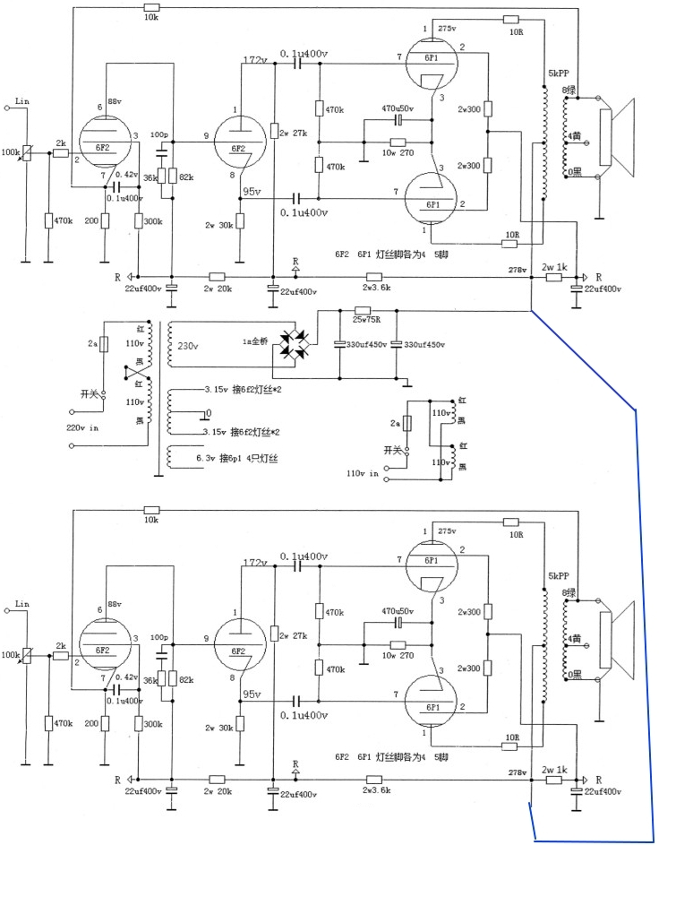
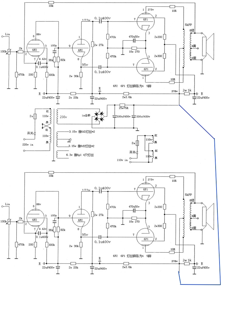
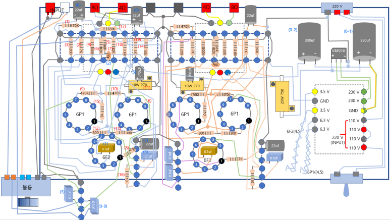
회로도를 보니 모르는게 있었는데 아래 회로의 중간부분의 R로 되어 있는 라인 22uf, 20k, 22uf, 3.6k, 1k, 22uf 부분입니다. 부품을 확인해 보니 해당 저항과 콘덴서가 2개씩 있더군요. PCB기판을 확인해 보니 왼쪽 오른쪽 각각 사용하도록 되어 있고요.
300B 앰프를 만들때 비슷한 구조가 있었는데 그때는 하나만 있고, 왼쪽, 오른쪽에서 공통으로 사용했었거든요(물론 푸시풀이 아닌 싱글엔디드 구조). 그래서 더 혼동되었네요.

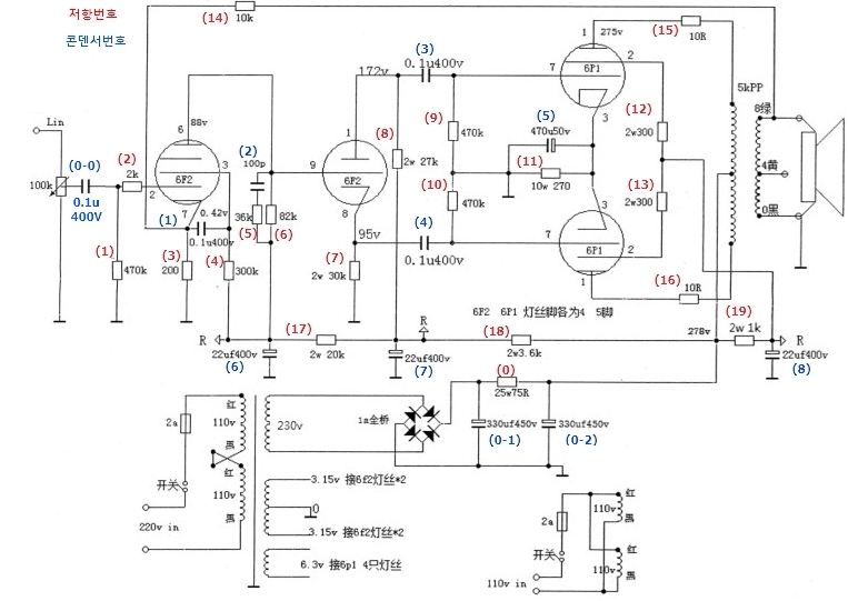
그래서 개념상 전체적인 회로는 아래와 같이 되어 있는 것 같습니다.

PCB와 부품을 확인하다 보니 회로와 다른게 있었는데, 아래 그림에서 좌측의 파란색 (0-0) 0.1uf 콘덴서 입니다. 회로도에는 없는데, 실제 PCB와 부품에서는 이렇게 사용하고 있습니다. 수정된 회로도 입니다.
저항번호(빨강), 콘덴서번호(파랑)은 제가 작업하기 쉽도록 임의로 부여한 번호 입니다. 배치도 등에서 해당 부품을 찾을때 부품값등보고 찾는 것보다 찾기 편합니다.

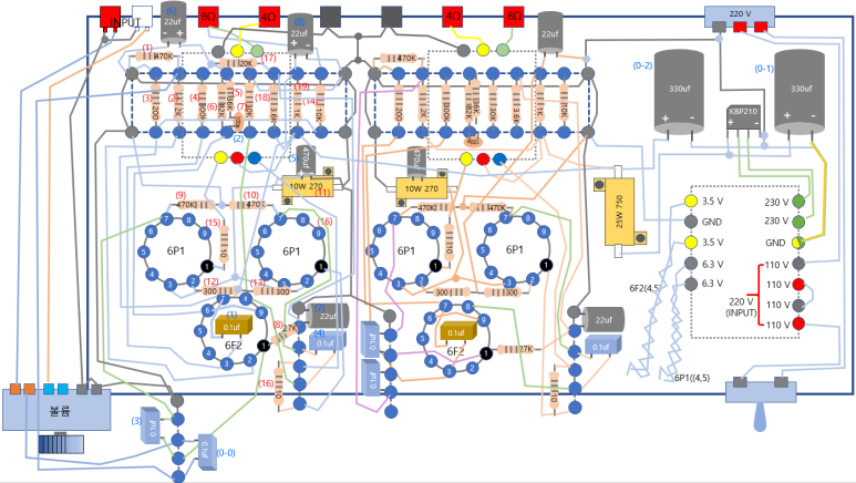
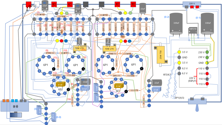
배선도
회로도만 있고 PCB를 사용해서 작업하는 앰프라서 배선도를 그려야 했습니다.
배선도를 그릴 수 있는 마땅한 소프트웨어를 찾지 못했습니다.
그래서 ppt로 그렸습니다. 정확한 배선은 전워부와 왼쪽부분 입니다. 오른쪽은 전체적인 윤관만 그려서 배치 및 배선 가능 여부만 파악 했습니다. 오른쪽은 왼쪽과 동일하게 작업하면 됩니다. 이렇게 배선도를 그리니까 2~3번은 만든것 같은 느낌이더군요. 어떻게 배치 했을때 배선에 문제가 없는지 작업 순서상 작업이 가능한지 등이 미리 검증되어서 좋네요.

배선도 ppt 파일 첨부 합니다. 혹시 필요하신 분들이 있으면 도움이 되면 좋겠습니다.
배송된 부품들.
오른쪽에 있는 케이스를 처음 봤을때 발자국 등이 있어서 실망했습니다. 그런데 보호 필름으로 되어 있어서 필름을 벗기는 깨끗한 케이스가 나옵니다.
왼쪽 아래에 보면 옆판이 있습니다. 그래도 비교적 고급스럽게 마무리된 상태 입니다.

진공관은 사진과 같이 튼튼한 원형통에 넣어져서 왔네요.

진공관. 2개의 6F2 와 4개의 6P1.
전원용 진공관은 이 앰프에서는 사용하지 않습니다.

전체 부품

콘덴서와 전원플러그,전원스위치 등

커플링콘덴서와 브릿지다이오드

저항, 노브 등

저항 및 진공관소켓 등. PCB로 되어 있어서 전선은 파란색으로 조금만 왔네요.

볼륨 및 볼륨PCB 그리고 바나나플러그 등

나사 등

PCB 입니다.


러그핀모듈
PCB를 사용하지 않는 하드와이어링으로 할 계획이기 때문에 러그핀모듈을 잘 만들어야 했습니다.
'터미널와이어 O 링'사용해서 만듭니다.

저항들의 길이에 맞추어서 크기를 결정 합니다. 또한 다른 부품들을 방해하지 않는 크기여야 합니다.

O링을 러그핀에 붙일때 출력트랜스의 나사홈 길이에 맞출 수 있습니다.
아래 사진과 같이 러그핀의 안쪽 라인에 맞춘다는 느낌으로 붙이면 길이가 맞습니다.

나중에 출력트랜스의 나사를 사용하면 이렇게 되겠죠.

사용한 O링 크기 입니다. O링도 여러 사이즈가 있어서 구매하려고 하면 어떤게 맞는지 확인이 어렵죠.
저도 여러 사이즈를 구매해서 맞출 수 밖에 없었습니다.

옆판
옆판은 새로 제작했습니다. 지금까지으 경험으로 조금 얇게 했습니다.

위로 4mm 올라오고, 1mm 홈을 파서 케이스가 들어가도록 만들었습니다.

안쪽에서 나사를 체결한 모습니다. 들뜨지 않도록 잘처리 합니다.

입력단자
입력단자(RCA)는 이런 순서로 체결 합니다.



그런데 문제가 있네요. RCA단자가 흰색 프라스틱이 아래와 같이 있는데, 왼쪽 프라스틱의 구멍이 작습니다. 케이스의 철판 두께가 두껍다면 문제가 되지 않지만 지금은 헛돌고 있습니다.



프라스틱 구멍은 현재는 8mm 크기 입니다.

가지고 있는 단자가 있으면 교체해서 사용하면 되겠죠.
왠지 해결할 수 있을 것 같은 느낌이 들어서 아래와 같이 작업 했습니다.
프라스틱링이 작고 힘을 주어 잡을 수 없습니다. 그래서 합판에 양면테이프를 붙이고, 프라스틱링을 붙입니다. 드릴 가운데 위치를 송곳으로 표시해서 드릴 위치가 트러지지 않도록 합니다. 8mm 드릴비트로 프라스틱을 끼운 후 합판에 위치시키 부착하면 정확한 가운데를 표시 할 수 있겠네요. 10mm 드릴로 작업해서 넓혀 줍니다.


10mm로 넓힌 프라스틱 구멍 입니다. 왼쪽은 작업전. 오른쪽은 작업 후.

스피커단자
스피커단자를 케이즈에 고정 합니다. 아래 사진과 같은 순서로 작업 합니다.

이번 단자는 납땜 할 연결부가 분리되어 있어서 편리하더군요. 먼저 단자를 케이스에 고정 한 후에 납땜한 부위를 위로 회전시켜서 고정 할 수 있어서 좋습니다. 이전의 다른 앰프들은 이 작업시 납땜부위가 위로 향하도록 하면서 고정하기가 쉽지 않았었거든요.

입력단자와 스피커단가 케이지에 고정 후 모습니다.

전원플러그
전원플러그도 케이스에 고정 합니다.

출력트랜스의 전선을 열수축튜브로 정리해 줍니다. 케이스의 날카우운 구멍으로부터 보호하고 깨끗하게 보이기 위함입니다. 그런데 이번 앰프에는 고무링에 왔습니다.

고무링으로 출력트랜스 전선을 작업한 모습니다.

전원트랜스
전원트랜스의 철판이 잘 떨어져서 이번에는 철판을 케이스 안쪽에 고정용으로 사용했습니다.

전원트랜스를 어떤 방향으로 할 것인지는 먼자 만들어 보신 다른분들 자료를 참고 해서 했습니다.

'스피커' 카테고리의 다른 글
| [스피커] 평판스피커 90 x 20 cm (2021년 8월 21일) (0) | 2022.08.04 |
|---|---|
| [앰프] 6F2, 6P1 푸시풀 앰프 키트(2편) (2021년 8월 8일) (0) | 2022.08.04 |
| [앰프] 6V6 진공관앰프 고음 보강 (2021년 7월 30일) (0) | 2022.08.04 |
| [앰프] 6P1-6P14(EL84), 6P6P(6V6) 회로 비교 (2021년 7월 15일) (0) | 2022.08.03 |
| [앰프] 6N2-6P6P(6V6) 진공관 앰프 키트 조립 (2021년 7월 14일) (0) | 2022.08.03 |
댓글